您当前的位置:主页 > 会员服务 > 时事新闻>中小企业减税降费政策汇编来了!
中小企业减税降费政策汇编来了!
发布日期:2022/3/15 11:07:38 点击:
为贯彻落实党中央、国务院决策部署,围绕支持中小企业平稳健康发展,工业和信息化部充分发挥国务院促进中小企业发展工作领导小组办公室协调机制作用,积极会同财政、税务等部门推动制度性、结构性、阶段性税费优惠政策组合发力,有效降低了中小企业税费负担。
一、缓缴类:制造业中小微企业缓缴部分税费
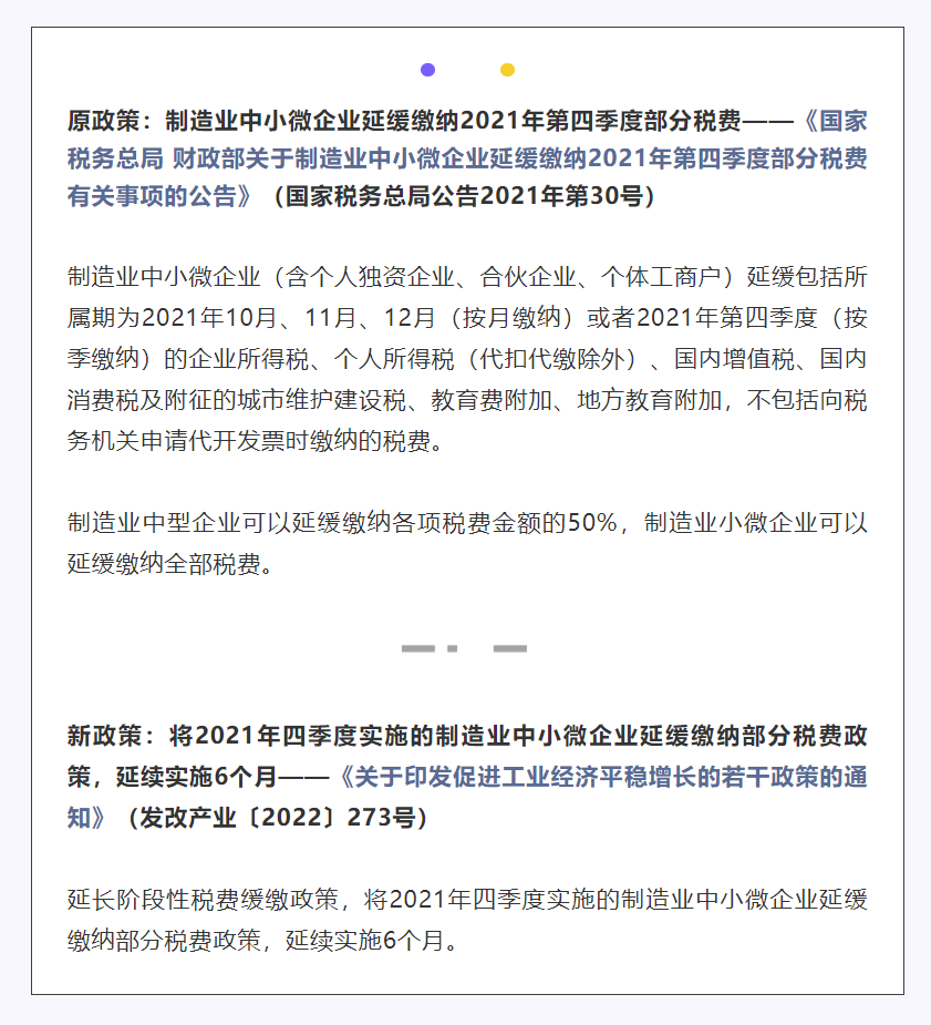
为降低制造业中小微企业税费负担,国家税务总局、财政部联合出台制造业中小微企业延缓缴纳2021年第四季度部分税费的优惠政策,为制造业中小微企业办理缓缴税费2162亿元。分类型看,中型企业缓缴税费1253亿元,小微企业缓缴税费909亿元。分行业看,缓缴规模较大的行业主要有装备制造、建材、金属制品、纺织服装等行业,合计1330亿元,占全部缓税的61.5%。
2022年2月18日,国家发展改革委、工业和信息化部、财政部等12个部门印发《关于促进工业经济平稳增长的若干政策的通知》,延长阶段性税费缓缴政策,将2021年四季度实施的制造业中小微企业延缓缴纳部分税费政策,延续实施6个月。

二、减免类:中小微企业减免部分税费
2021年,支持小微企业发展税收优惠政策新增减税2951亿元,主要是,实施小规模纳税人增值税起征点从月销售额10万元提高到15万元优惠政策,新增减税667亿元,惠及405万户纳税人;实施小规模纳税人增值税征收率由3%降至1%优惠政策,新增减税1853亿元,惠及895万户纳税人;进一步加大小型微利企业和个体工商户所得税政策优惠力度,新增减税431亿元,惠及1060万户纳税人。税收数据显示,2021年,全国小微企业每百元销售收入缴纳税收同比下降12.4%。现将有关政策梳理汇总如下,供参考使用。







来源:中国政府网、浙江省陕西商会
杭州宜昌商会主办,未经授权,禁止转载 浙ICP备2021019752号-1
办公地址:杭州市西湖区教工路210号 商会电话:13735578759/0571-88271236
商会微信:ycsh0571

